如果问“上海年薪¥50万和湾区年薪$20万,谁的性价比更高?”那得先看看是哪个湾区。
在知乎的湾区上,年收入20万刀大概是没过贫困线、活不下去的水平。
比如:年薪30万刀,交完税只有17万,孩子连个水果都吃不起,只能回车里哭

所以20万刀大概只能在旧金山流浪。
如果说豆瓣有晚学,微博有蒙学,那知乎有bo学。所谓bo学家,日常就是:
-
我账户已经有几百万了,但感觉还是不够退休。
-
我年薪百万美金,买上千万的房子是不是太膨胀了?
-
大家认为资产多少才能实现财务自由?
A.1000m B.10000m C.和Elon Musk一样
当然,如果你常逛某亩某分地,通常也是这个画风,日常买房炒币,货币单位million起。
想起小时候听到的笑话,富娃说我家很穷,我家的司机很穷,保姆很穷,总之我们全家都很穷。

至于真正在美国的湾区er,20万美金年薪虽然不可能大富大贵,普通的衣食无忧还是没问题的,还个房贷也没太大压力。
当然了,在湾区工作还是尽量不要攀比,身边总不乏有人随便折腾弄个startup,过几年卖掉公司套现几百万的弄潮儿;也不乏公司突然上市,手里的员工股份一下子价值千万,直接实现财务自由的幸运儿。
今天我们不搞凡尔赛,站在客观的角度来浅谈一下:回国年薪50万vs湾区年薪20万,谁是性价比之王?
工作薪资对比
北上广深
首先看看国内互联网公司2021年的校招薪资,BAT、字节等大厂的技术岗都能给毕业生开到50万的年薪package

据说上海的一些游戏公司作为互联网新贵,手握吸金大IP,也能给游戏美术和引擎开发的应届生开到年薪五六十万左右。

不过国内的互联网行业有多卷,想必大家早有耳闻。无论是996还是007,总有一种加班方式被称作为“福报”。好在近期996直接被官宣违法了,但加班这种玄学,跟你人在不在公司其实关系不大。
说到高薪行业,那少不了金融业,以及其中的高薪代表——投行。
不过国内能进入顶级外资投行的应届生,也是屈指可数。必须是名校毕业,双商碾轧,英语爆好,CPA/CFA多证在手。如果不是哈耶普斯麻毕业的海归,那就是清北复交中的佼佼者。
当然钱没有白拿的,据说每天工作17小时也是高盛“减负”后的结果。一周工作6天到处飞,坐在回家的出租车上大哭也是常有的事情。
.gif)
国内应届毕业年薪50万朝上的工作,吃的都是青春饭。问就是年纪大了熬不动。当然当个跳板还是不错的,或者慢慢熬成管理层吧。
湾区、纽约、休斯顿
回头看看湾区的码农,在全美摸鱼文化之下,work-life balance肯定还是有所保障的,而且工资待遇也是全美佼佼者。
美国数据公司level.fyi统计过几个科技大厂给湾区码农的起薪,Entry Level就能拿到20万刀的年薪,比如Lyft、airbnb等。

不过码农本身就是北美应届生的薪资金字塔尖,何况又在寸土寸金的湾区。看到年薪中位数22万,我都差点信了码农起薪20万是湾区贫困线水平。
直到看到17万才是大多数,30万都已经甩掉75%的湾区码农时,才明白一切不过是长尾效应罢了。

此外,城市不同,码农可能同级不同酬。比如,纽约码农年薪的中位数差不多是18万:

德州的休斯顿则是11万:

不过,270万刀在德州都能买个庄园了,在硅谷只能买套安居房。所以年薪扣完税拿到手,还得看实际购买力。

物价、房价、教育对比
接下来就谈谈跟实际购买力相关的话题:物价、房价、教育。
物价
NUMBEO网站的调查数据显示,如果租房的话,在旧金山你需要每月8400美元,才能达到你在上海每月2万5人民币(约4023美金)的生活。

无论是消费者物价、租金、外出用餐还是超市购物,上海的价格指数都差不多只有旧金山的一半。

房价
不过如果买房的话,那就是另外一个story了。
湾区20万package的年薪,虽然抛掉股权和扣税之后到手可能只有12万左右(对的,税就是这么惊人);
但即使湾区号称全美房价第一贵,均价120万,仔细想想也就是到手工资10倍的水平,咬咬牙还是买得起的。

上海则不同了,年薪50万,扣除个税和五险一金,到手大概是每月3万出头。
而上海能对标湾区的房子,起码是在黄埔、静安、徐汇吧,100平的房子没有上千万是拿不下来的。四舍五入大概不吃不喝30年才能攒下一套房子。
其实不止是上海,北上广深都是如此。看一下房价收入比(Housing Price-to-Income Ratio,即住房价格与城市居民家庭年收入之比),上海和广州的房价收入比均超过30;深圳和北京更高,分别为43和42,这意味着在北上深圳买房,至少需要工作三四十年。

现在这辈人,如果不是一线城市土著,大概率买房要靠父母拿首付。纵然你是年薪50万的应届生中佼佼者、拿到购房资格的海归,依然会在买房的问题上感到力不从心。
.gif)
对比硅谷、纽约的房价收入比,都在9左右,也就是工作不到10年就能买房了。所以甭管房价听着多么离谱,至少百万美金买到的是个大house,而且也不至于交了房贷就得不吃不喝的水平。
教育
接下来说下教育。来美国一路读完高中、本科、研究生的留学生都知道有多少烧钱,私立学校基本每年学费都在5万美金左右。
如果是绿卡读个公立学校,费用可能会略低,但依然得每年一两万刀。
对标国内,如果你读的是国际学校,其实费用未必比出国读便宜,每年动辄几十万人民币。

但如果读到大学阶段,而且是985、211,那对比美国名校的学费来说,可以说是便宜到忽略不计了,清北复交都是5000左右。

因此教育方面,国内名牌大学的性价比还是很高的。
落户、身份政策
最后说下大家关心的落户和身份问题。
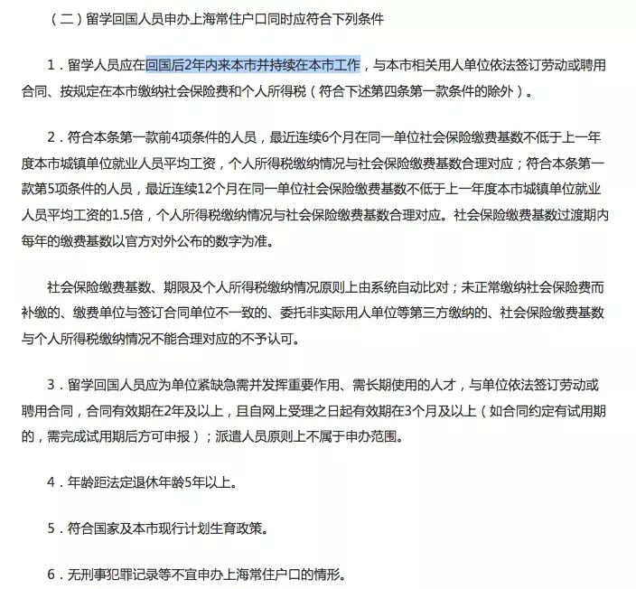
北上广深等国内各大城市,一直对于留学生有着优厚的落户政策。其中,上海直接取消了留学生首份工作必须在上海、且必须在上海缴纳社保及个税的规定,足见对于归国留学生的诚意和用人需求。

至于留在美国呢,除了投资移民、亲属移民、婚姻移民,对于大部分留学生来说比较实际的也就是H1B然后排绿卡了。
只是H1B就首先把一大批人排除在外,无论是以前抽不到签,还是以后H1B改革后不满足Prevailing wage的,基本都告别H1B了。
比如华盛顿DC一名软件开发师,年薪需要达到11.7万美金才有可能符合今后的H1B申请资格。

可能科技大厂和咨询投行还算没有压力,其他行业的应届生可以说是基本凉凉。
就算拿到H1B,绿卡排队还是遥遥无期,起码排个三年吧。

当然,只要苟得久,什么多会有。但中美的身份政策对比一下,国内的落户政策还是好太多了。落户之后还意味着之后的购房、医疗、子女教育都有所保障。
至于美国这边的医疗,懂的都懂。拔个牙就是几千美金,还是保险完之后的结果。

比了一大圈,其实无论选择留美还是回国,最终还是看自己更适合在哪里生活发展。
毕竟只要有华人的地方就卷,这是没办法的事情。无论你在什么地方,都不能免俗。
而且,每个人对人、对事、对物都有自己的衡量标准,所谓的“性价比”不可能有真正的完美答案,也不可能被用来解答一切问题。
别人的话,听听就好。人生的选择权,还是在我们自己手中。











