由于疫情影响,最近一年北美失业人数剧增。在经济环境变差的情况下,各种骗术层出不穷。即使是在海外生活了很多年的老生都防不胜防,更别说今年秋季第一次出国念书的新生了。

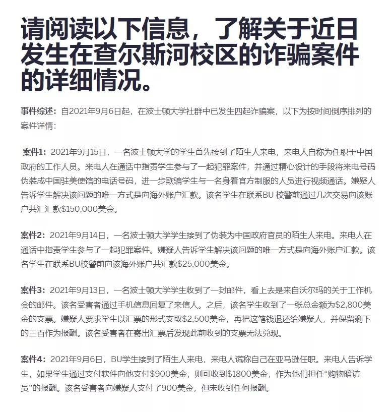
9月初,波士顿大学就在官网贴出了中文警告,告知大学社群已经发生了四起诈骗案,且被诈骗学生主要为亚裔学生,总受骗金额超过175,000美元。

除了美国,加拿大这边也没有好到哪里去。近日,加拿大滑铁卢两名中国留学生,接到自称是国内警方的电话,总共被骗走15万加币。

为了避免金钱和精神上的双重损失,今天清柚带着大家一起从读书、生活、求职及身份四个方面来盘点北美盛行的十大骗术,希望能帮助留学生及家长提高警惕,识破各种骗局,防止成为骗子的盘中餐。
一、读书类诈骗
1. 代缴学费、代刷代买、Uber代叫等
出国留学的同学,手机里肯定有大大小小各种类型的微信群,也一定在这些群里看过这样的广告。

很多留学生的父母也都是普通的工薪一族,看到这样的广告,尤其是能便宜代缴学费,自然会有所心动。但是这样美好的馅饼永远都只能是骗局。这种折扣代缴往往都是通过盗刷别人信用卡来为你支付。
在骗子为你缴纳相应账单收到你给他的即使转账后,不出两三天就会被信用卡原主人追回这笔费用。到时候,你不仅需要重新缴纳应该支付的费用,还可能面临着“信用卡欺诈罪”的重罪,既损失金钱,又有牢狱之灾的大风险。
这种看似“美好”的微信消息,我们建议大家永远不要相信。

2. 假学校邮件盗取帐号密码
很多新生在入学时,容易被学校Edu邮箱的邮件,狂轰乱炸到手忙脚乱。而这种情况下,稍不留意就可能被骗子钻空。有的骗子会冒充学校员工,更狡猾的甚至能直接做出一个学校的假官网。

前段时间,有UT学生在群里反馈收到了这样一个链接,打开后是“多大官网”,然后要求TA输入账号密码去重新激活账户。
真正的学校官网,是不会这么直接向你索要帐号密码的。但不少同学尤其是新生,如果不仔细查看网址或邮件寄送者,就特别容易手滑泄露自己的个人信息。

如果不慎在假学校网站输入了自己的个人信息,请务必第一时间去官网修改账号密码,并且冻结自己学费账户,以免被骗子有机可趁调取钱财及个人信息。
二、生活类诈骗
1. UPS/DHL包裹需要领取
最近不少留学生表示有收到来自“DHL/UPS快递公司”的短信。
短信里称其有一个需要签字的重要包裹,因为人不在家而错过领取。同时,也附上一个可疑链接,要求收信人reschedule上门配送时间,并且支付额外的上门服务费。

这种链接千万不能点!这不仅会盗取你支付时的信用卡信息,有的还会包含病毒,点开就直接盗取手机中重要的加密资料,损失不可估量。
2. 租房、卖车时的支票支付诈骗
初到美国的同学可能对美国银行的支票系统还不是非常熟悉。
在网络上发布租房或卖车的信息时,经常会遇到一些美国人提供非常好的offer,但是通过支票支付。

美国的支票在存入银行后,即使当下你收到了钱,在几天后也是有可能由于对方银行余额不足而跳票并且被赎回的,最终成为真真切切的“空头支票”。
而如果这时你已经将车过户给骗子,或者将自己售卖的产品邮寄给对方,只能自己承担这个经济损失了。
3. 换汇被骗
很多出国留学的同学都岁数不大涉世未深,加上对周围的人都普遍怀有善意,让骗子有了可趁之机。

在留学微信群里混迹多年的同学,多多少少都看到过别人在微信群里揭发换汇骗子。但是骗子的微信号本身就层出不穷难以查处,也总有留学生为了省事,选择铤而走险找陌生人换钱。
清柚在这里提醒大家,换汇一定要找认识的人,即使是校友群也有可能混进来骗子。同时,也不要以为面交就安全,近几年因为换汇面交被抢劫的案子也层出不穷。多留心眼,只和熟人交易!
4. 钓鱼网站、非法餐馆盗刷
网络上的信息层出不穷,除了一些较大的门户网站,各种各样的小型购物网站的在线支付系统可能并没有那么安全。
除了在线系统,甚至是学校附近的实体餐厅,也有可能存在银行卡被盗刷的风险。

大家一定要及时查看自己的银行卡账单,发现可疑账目,请立刻向银行举报并销卡,不让骗子有可趁之机。
三、求职类诈骗
1. 背景调查盗取信用报告及SSN
很多同学求职心切,加上海投简历也完全记不得自己到底给哪些公司递交了自己的信息。
在等待许久,终于收到一份所谓的公司来信的面试邀请时,不少人喜悦之余往往都会不够谨慎。

这些假公司可能会通过email给你链接,要求你输入SSN号码或者其他个人信息等,提供信用报告通过公司的背景调查。但这实际上是在盗取你的个人信息。
真正的公司背景调查都是发生在你面试,并且发offer后才会进行的。
还有一种求职诈骗就是邀请你线下面试,但是面试地点根本不是一个公司,可能是脏乱差的小房间,也可能是某个咖啡厅。
全程也不是你在说,而是“面试官”在给你画大饼,一不小心就可能被陷入缴纳“申请费”而进入某种传销组织的骗局。
2. Linkedin杀猪盘层出不穷
近几年来大家对杀猪盘应该都有所耳闻,通过社交媒体联络上你,表现出自己“人类高质量男性”的优秀品质。
在和你聊了几天后就会带你一起投资“赚钱”,而当你对他产生信任及好感,并且将钱转入对方提供的网站/App后,也就是你们“爱情”结束的时候了。
现在杀猪盘更是已经入侵Linkedin。套近乎、骗感情,最后是巨额的经济损失。大家在看到对方履历过于完美、突然对你感兴趣的人时,请务必要小心。

四、身份类诈骗
1. SSN等个人隐私信息诈骗
身份一直是留学生出国最为谨慎对待的事情,而骗子更是紧抓不放这个弱点,诈骗的套路也在不断更新。
最近不少留学生表示接到了听起来字腔圆润、非常官方的英文来电,系统录音提示到:“由于你涉嫌非法行径等,你的社会安全码SSN即将被吊销,请按1转人工服务”等。
慌乱之中的留学生可能会被吊销SSN号码这种事吓到,而主动全盘托出自己的个人隐私信息。这些个人信息很有可能被骗子拿去进行高额借贷、非法开户等事情。
2. 冒充大使馆等组织机构金钱诈骗
此类案件中,不法分子谎称自己是“使馆工作人员”,恐吓留学生被卷入“贩毒”、“洗钱”、“身份冒用”等严重事件,让他们在被“调查审理期间”进行保密,并且进行多次电话转接,要求留学生汇款保释等。
之前就有骗子通过电话对留学生进行恐吓和精神控制,多名留学生被骗,并且损失上百万人民币的惨案。
清柚在这里提醒大家,相关政府部门或组织机构真的有急事通知,一般只会寄邮件通知而不会打电话通知。如果收到此类电话,请第一时间主动联系学校或中国大使馆核实信息,不要被电话中的骗子鼓动,而造成金钱上的损失。

北美留学生如何避免被骗
留学生出门在外已经很不容易,还要警惕这些层出不穷防不胜防的骗局。
骗人之心不可有,而防人之心也不可无。同学们首先要提高警惕,了解常见的骗局,保护好个人信息。但凡涉及到金钱或者个人隐私的事情,请及时和父母、学校或相关机构沟通。
1. 美国留学生紧急求助联系方式
美国留学生如遇危险或突发情况,请及时拨打911报警(坚持说中文即可获得中文服务)。
如需领事协助,请拨打外交部24小时全球领事保护与服务应急呼叫中心电话(0086-10-12308或0086-10-59913991,从美国拨打上述号码,请拨01186-10-12308,01186-10-59913991),或与中国驻美使领馆联系。
中国驻美国使领馆领事保护与协助电话:
驻美国使馆:202-4952216
驻纽约总领馆:212-6953125
驻旧金山总领馆:415-2168525
驻洛杉矶总领馆:213-8078052
驻芝加哥总领馆:312-7800170
2. 加拿大留学生紧急求助联系方式
“911”也是加拿大全国统一报警电话号码,系有生命危险或特别紧急情况下的求助电话。此外,各地警局设有普通报警电话。
驻加拿大使领馆领事保护紧急求助联系方式为:
驻加拿大使馆:001-613-5621616(服务区域:渥太华地区、纽芬兰和拉布拉多省、新斯科舍省、爱德华王子岛省和努纳武特)
驻多伦多总领馆:001-416-5942308(服务区域:安大略省、曼尼托巴省)
驻温哥华总领馆:001-604-3369926(服务区域:不列颠哥伦比亚省和育空地区)
驻卡尔加里总领馆:001-403-5376907(服务区域:阿尔伯塔省、萨斯喀彻温省、西北地区)
驻蒙特利尔总领馆:001-514-9338891(服务区域:魁北克省、新不伦瑞克省)









