5月底,Airbnb宣布,正式退出中国市场。

Airbnb于2016年进入中国市场。但由于疫情影响,品牌还未打响旅游业便已丧失活力,过去几年在中国的业务销售额仅占了总收入的1%。

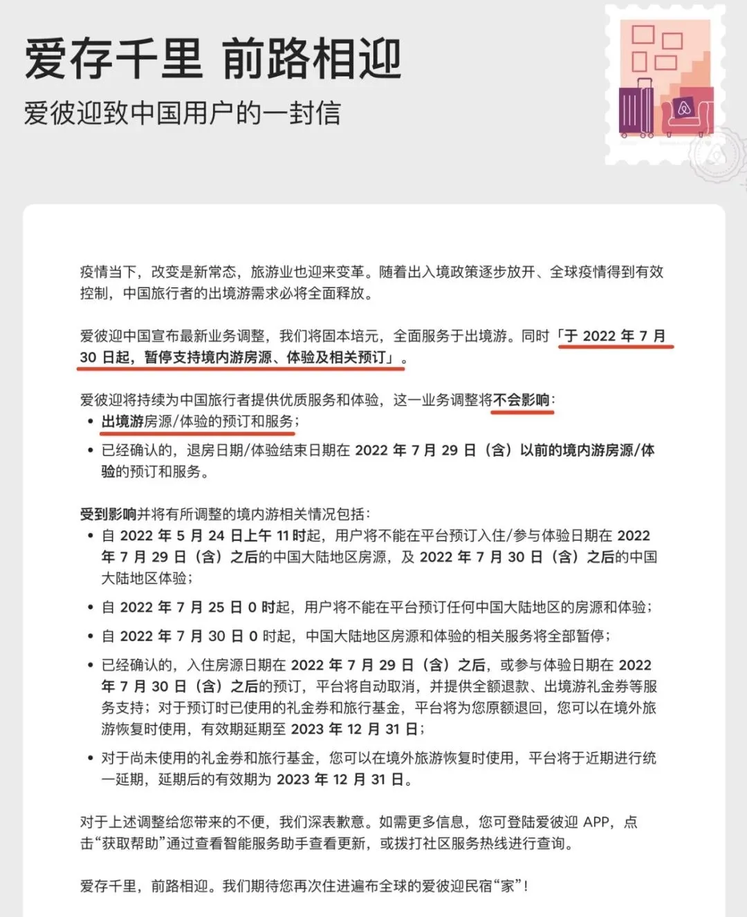
Airbnb中国官网紧随其后也发布了《爱彼迎致中国用户的一封信》,信中指出:
爱彼迎将于2022年7月30日正式退出中国市场,但仍欢迎中国用户使用爱彼迎订购海外的出境游房源。

同时,Airbnb也表示,不会关闭位于北京拥有数百名员工的办公室,甚至在官网还能看到Airbnb北京办公室的招聘职位。
关于后续北京办公室是否还会招人我们也会持续关注。

Airbnb总裁:“办公室时代”已经结束
尽管Airbnb在中国水土不服黯然离场,但是这并不影响它在全球范围内生意的复苏。
Airbnb的CEO Chesky在给公司员工的邮件中提到,过去的两年是Airbnb创立后最高产的两年!

也正由于员工超高的工作效率以及亮眼的成绩,Chesky正式宣布:
“办公室时代”已经彻底结束,Airbnb的员工可以永久选择“Work from anywhere”。

其实Chesky本人就是“Work from anywhere”的头号粉丝。
在这半年以来,他已经以“游牧式办公”的形式旅居过了全美十几个城市,甚至还养了一只属于自己的小金毛...


为了让自己的员工也感受到自己的快乐,Chesky不仅鼓励员工也像他那样进行“游牧式办公”,且保持薪资不变。
同时,Chesky还在与近20个国家进行交涉,为员工争取出国旅居办公的合法绿色通行证。

总结一下,Airbnb此次办公形式的转型主要包括了一下五点内容:
-
可以选择任意办公地点
-
旅居办公薪资不变
-
只要有合法身份,可境外办公
-
会保持定期的团建活动
-
所有工作流程依旧保持高效有序

Airbnb招聘官网点击量破百万
在可以永久选择“Work from anywhere”政策出来后得不到两周内,Airbnb的招聘官网点击量便突破了百万。
而这也正是Chesky想要得到的效果:招贤纳士,打破一切边界,我要全世界最优秀的人!

当然,对于应聘者而言,这也意味着大家要与来自全世界的精英进行竞争。那么,究竟如何才能进入这样的神仙大厂呢?
我们先来看一下Airbnb职位的一些官方要求(以Senior Software Engineer为例):


关于学历要求,Airbnb的岗位大部分要求应聘者至少是对口专业的本科毕业,但是拥有相关的研究生背景则会大大增加竞争力。
同时,Airbnb的该岗位还要求应聘者有至少五年的相关工作经历。
放话远程办公的大厂,岗位“挤破头”
除了Airbnb之外,后疫情时代还有不少大厂永久支持远程办公。

当然,这些支持远程办公的岗位要求也并不低。那么,这些大厂有什么应聘要求,留学生又该如何进入呢?我们来一起看一下!
3M
3M公司在去年十月便宣布,员工可以自主选择办公地点:办公室办公、混合式办公、远程办公均可。

而根据官网上开放的职位来看,有不少热门的核心岗位都在开放申请。
以Data Engineer为例:


学历上来看,虽然3M的这个岗位并没有严格的限制,但是不同学历对应所需的工作年限有明显的区别。
同时,3M也看重应聘者工作经历的匹配度,尤其是软件类经历会大大加分。
Spotify
Spotify早在去年二月便宣布,支持员工自主选择工作地点。

对于想在办公室工作,可自己所在的城市并没有Spotify工作区域的员工,Spotify也会为他们提供帮助。
以支持永久远程办公的Python Engineer来看,该岗位没有明确学历要求,但是对工作要求和项目要求,以及应聘者的擅长领域都比较严格。

Twitter的CEO Parag在三月宣布正式开放办公室。
同时也表明,员工可以自主选择工作形式,支持员工选择永久居家办公。

以Twitter的Android Engineer来看,就像其他大厂一样,这项职位对应聘者的相关经历十分看重。
不仅有明确要求应聘者需掌握何种计算机语言,还表明了应聘者需有软件开发经验。

科技大厂的录用潜规则
整体看下来,“远程办公”的录用门槛不低,一般偏好工作经验丰富的申请者,否则大厂雇主们也不会放心将工作任务交付给员工。
对于广大应届留学生而言,成功踏入科技大厂,可能才是首要任务。
和金融等行业一样,科技大厂其实也有自己的target school。

华盛顿大学(西雅图分校),虽然在排名上可能不及其他高校,但凭借着其得天独厚的地理位置,位列大厂target school榜首。
亚马逊对该校的毕业生可谓是情有独钟,毕业想进亚麻的同学们来说,华盛顿大学是个相当不错的选择。

当然,不同大厂也有各自心仪的院校。根据LinkedIn的就业数据分析,Google、Meta和Apple偏爱斯坦福和加州大学伯克利分校的学生。

后疫情时代,人们的生活方式和工作习惯都出现了不少变化,各科技大厂也在调整自己的工作形式。
当然,岗位形式再怎么变,进大厂也没有真正的捷径。即便是target school的学生,不努力照样只能迎接大厂拒信。
对于想进梦企的留学生来说,尽早做足各方面的准备才是最重要的。
无论是找实习还是全职工作,一份优秀的LinkedIn简历,在应聘或者networking上,都能有不少的帮助加成。

领取《LinkedIn简历优化指南》
请关注「清柚留学」公众号
后台回复“简历”,进行免费领取









