每年申请季尾声,当大部分同学终于从“卑微申请者”摇身变成拥有反向选择权的“人上人”时,有少部分同学却意外收到了来自录取学校的暴击:你项目的教授跑了,专业停了,要不...
多么希望以上是个段子,但却是一个真实发生的悲伤故事,而去年申请季这个故事中的学校不是别的,就是英国著名的格拉斯哥大学。

学校官方说明,International Competition Law & Policy项目教职员工不足,所以取消了22年的开放。
对于当时申请该专业的同学而言,这无疑是个迷惑又令人无奈的消息。好在学校给他们提供了备选方案:所有收到offer的同学都可以转到其他方向的LLM。
其实,这也不是国外大学第一次取消专业了。尤其是在疫情持续影响下,由于资金紧缺,不少学校只能被迫暂停开放一些专业。

那么,国外大学专业暂停的原因除了资金问题还有哪些呢?有哪些专业容易被取消呢?作为申请者,我们又可以如何做准备避免自己申请的项目被取消呢?
专业项目被暂停/取消的原因
专业小众冷门,取消或合并
首先,最有可能被取消的专业就是报名人数少又冷门的小众专业。
根据WKU(西肯塔基大学)说明,在他们打算取消的101个项目中,有42个为多年冷门的项目:甚至没有一个学生报名。剩下的大部分待取消项目也均为只有个别学生的小众项目。

再来看看一些被取消的具体专业:美国研究、经典研究、经济、国际研究、音乐、哲学和宗教、拉美研究、艺术史等。

而有的学校虽然没有取消具体的专业,但也出现了把几个细分专业压缩为一个新专业的情况。比如俄亥俄卫斯理大学的校长就说明,会把宗教学和哲学两个专业结合至一个部门,并把“黑人身份研究”与“女性身份研究”两个专业结合成一个总的“身份研究”专业。

专业回报率低,随行业更新迭代
后疫情时代,经济发展也逐渐被更多人重视。

为了适应时代变化,不少大学宣布取消一些难就业、低回报率的专业。

同时,由于近几年STEM专业热度持续增高,很多传统的人文专业也在往这个新方向发展。比如哥大的TC教育学院,作为美国最大、开展项目最多的教育学院之一,就在近几年也开放了不少融合传统教育与其他理工学科的跨专业项目。
像Learning Analytics项目,就是基于数据分析和定量研究的教育学项目,还涉及了cs、统计和科学类知识,旨在培养有坚实理性思维的教育方向人才。

类似这样的项目更新迭代,也是一个适应社会行业发展的必然趋势。根据麦肯锡公布的2017-2030年社会行业走势来看,健康类工作和STEM职业将会在未来的数年暴增。
大学虽然是教育机构,但其最终目的还是吸引学生就读,增加更多资金流动。而很多学生读书的关注焦点则是就业前景。
所以不难预测,未来跨学科项目还会持续热门;而那些回报不高、无人问津的项目,可能只有被无情淘汰的份了。

项目开放时间不同或不稳定
就美国而言,大部分学校有春季、秋季两种入学时间选择。
而一般情况下,有的学院项目只在特定学期开放。比如商学院就很少会开放春季项目,所以对于想春季入学的同学而言,这些项目就无法满足申请需求。
JHU的Carey商学院和USC的BA项目, 就明确表示不接受春季学生。其他项目像哥大和NYU的Data Science专业, 也全部只开放秋季申请。

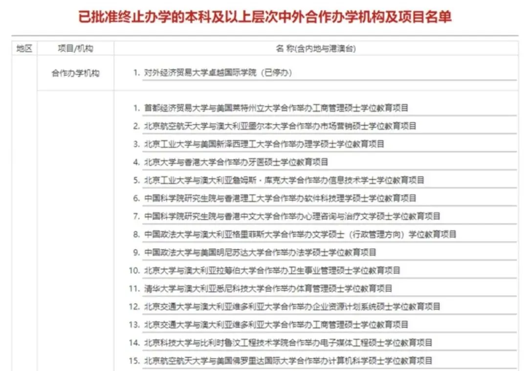
开放不稳定的多出现在中外合作的交流项目。这几年有越来越多、各式各样的中外合作项目,这些项目虽然看似光鲜,却也面临着不够稳定,随时可能被取消的风险。
在2021年,中国教育部便发过声明取消了包括伦敦城市大学、纽约大学等知名学府与中方合作办学项目286个中外合作办学机构及项目。
想要申请中外合作项目的同学也要擦亮眼睛,一定要及时跟进该项目的动态。

申请者如何避免高风险专业
申请前期:做足research
首先,最重要的就是在申请前期选择专业的时候做足research。可以重点通过学校官网关于心仪项目的介绍、相关新闻、以及毕业生profile来判断该项目是否被学校给予了足够的重视。


以Duke的MMS项目为例,进入官网后可以发现,不仅提供丰富的信息,而且每一届招生人数也很可观。可以看出这个项目不仅热门,也受学校重视。一般这类热门项目被暂停或者取消的可能性都不大。
同时,在申请前期也可以主动与该专业的学长学姐联系,或者积极参与information session,从而获得与该项目相关的一手信息。

申请中期:多专业/项目、多地混申
在确认大致申请方向后,也可以采取多专业/项目混申的策略,不必在一棵树上吊死,最大程度上避免某个专业或项目由于特殊原因被临时取消的损失。
同时,对于很想去的梦校,也可以查阅该校的申请政策,有的学校允许申请多个项目,这样也可以有效分散风险,提高录取率。

其次,多地混申也是一个聪明的申请方式。尤其是像加拿大、美国、英国、新加坡这类的热门留学国家,可以选择的项目更多,范围也更广,在考虑去往小众国家留学的同学也可以混申这些地区的项目。

申请后期:持续跟进专业项目动态
提交网申后,申请项目也会陆续开始与申请者取得联系,并通知申请进度或最新情况。此时需要申请者及时关注自己的邮箱,留意申请项目的最新动态。
若实在放心不下,也可去项目官网找到招生办的联系方式,与他们采取直接的联系,确认自己获得的信息都是准确无误的。
录取专业临时被取消,真的是十分糟心又无奈的事情。我们无法预测未来,但我们能做到的就是在前期做足准备,确保自己最大程度上规避“风险专业”。
若真的发生专业被暂停的事情,相信学校也会给予相应的解决对策,各位同学也请与校方保持积极沟通。
新一年申请季已开启,祝大家都能拿到梦校offer!









