最近,领英人才洞察Think Insights发布了《2022中国留学生归国求职洞察报告》。
该报告用最新数据解析了受疫情影响,全球商业、就业环境都不稳定的情况下,中国留学生在海外毕业后的求职选择。
根据数据显示,海外中国留学生选择毕业回国的人数增长迅猛。2020年中国留学生毕业回国人数同比增长33.9%,达77.7万人,增速比2019年高出近3倍,且在2021年继续保持增长态势。
2021年归国留学生预计首次超百万,达104.9万人,同比增长35.01%。
中国留学生回流趋势显著增强
毋庸置疑,疫情和政策原因导致了中国留学生更趋向于回国求职。随着中国的科技力量的崛起以及国际影响力的增强,毕业后回国发展也是很多中国留学生的选择。中国留学生回国就业也加快了中国企业走向国际化的进程。

从表中可以清晰看出,从2019年到2020年,中国留学生回国就业的人数增长明显。从2020年到2021年,依旧保持在高位。
报告中展示了中国留学生选择回国就业的原因,其中家庭因素是最主要的因素,其次是文化因素,安全与稳定因素等。

多数留学生对回国求职充满信心
根据数据显示,在中国留学生回国意愿逐步提升的情况下,64%的受访的中国留学生表明留学生回国求职有明显优势;57%的留学生对回国求职充满信心。
但也有部分受访者对回国求职不够自信,37%的受访者表现出不确定,23%的受访者则表明对回国求职感到焦虑。

其中,拥有博士学历的受访者对回国就业最自信(29%),焦虑和茫然的比例也最低。拥有硕士和本科学历的受访者的自信程度相当。

从不同留学地来看,英国留学生对回国就业最有信心,持焦虑情绪的学生人数比例最低。其次是澳大利亚64%和美国63%。

薪酬福利成为重要顾虑因素
报告中提到,中国留学生回国就业的主要焦虑集中在薪资待遇不理想、找不到理想工作以及担心不适应国内职场环境等因素上。

根据数据显示,留学生对回国求职的薪资预期较高,但不同学历的留学生对于薪资的预期没有明显差异。其中,超过三成的留学生预期的月薪为25,000人民币/月。

除了薪资待遇,职业发展和上升空间、工作稳定性和工作环境也是中国留学生回国求职的核心关注点。

调查显示,71%的留学生偏爱外资企业。海外留学生和国内毕业生相比,一般拥有更好的外语水平,且有海外学习和工作经验,适应海外的工作坏境,理解文化差异,拥有更强的国际视野。

在求职地上,82%的留学生偏向一线城市。其中,46%的受访者倾向华东地区(江苏、上海、浙江、江西、安徽);26%的受访者偏向华南地区(广东、广西、福建、海南);22%的受访者偏向华北地区(北京、天津、河北、山西、内蒙古、山东)。

科技与金融依旧是求职大热行业
报告数据显示,留学生三大求职意向行业集中在高科技/互联网,金融服务&保险和政府/教育/非盈利行业。
高科技/互联网以及金融服务/保险行业历来是留学热门专业,但由于疫情等不确定因素也导致部分留学生选择政府以及非盈利机构等行业寻求稳定和保障。

科技研发类、分析、数据类和管培生依旧是热门岗位。而受疫情影响,生物医药产业正在逐渐成为热门行业,选择这个行业的留学生急剧增多,从2020年的1%增长到2022年的7%;而留学生对于新能源行业的热忱正在下降。

人才政策福利持续加码
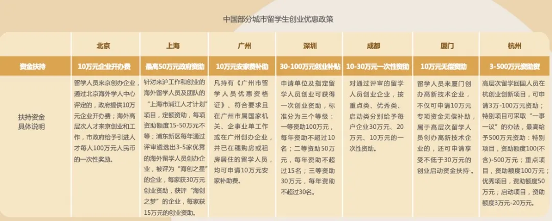
中国留学生回国意向增高一方面是受疫情影响,另一方面也是国内对于留学生回国就业的政策支持。
本着“支持留学、鼓励回国、来去自由、发挥作用”的方针,大城市和热门省份为吸引海外留学人才颁布了不同的优惠政策。

留学生回国发展的优势不可否认,但受疫情影响,就业市场竞争依旧非常激烈。
虽然学历已经不是公司用人的唯一标准,但是学历依然是进入圈子的敲门砖,也是证明一个人过往能力的有效体现。
除了自身专业知识能力的过硬,拥有海外生活经历、具有多文化背景的留学生,也是招聘过程中明显的加分项。对于海归留学生而言,更重要的是如何将这些优势持续发扬光大。
新的一年已经开启,想要留学深造的同学也要赶紧规划起来啦,祝大家都能如愿拿到梦校offer,实现自己的职业理想!
主要新闻来源:领英









